ฟรี

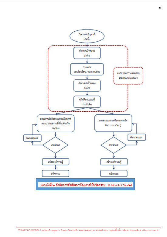
โมเดลโรงเรียนบ้านทุ่งยาว ( TUNGYAO MODEL ) ปีการศึกษา 2562